开云体育

联系我们

公司地址:江苏省南京市江北新区华康路126号
联系电话:025-87790108
管理维护:开云体育-开云(中国)一站式服务官方网站

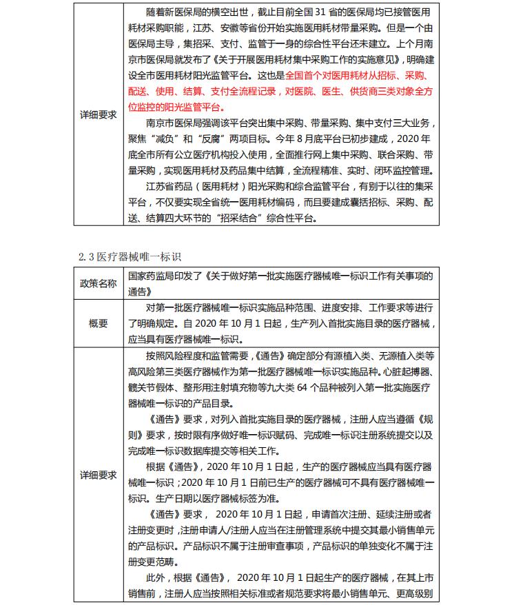
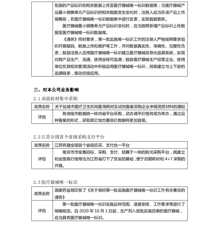
开云体育-开云(中国)一站式服务官方网站 政策反馈周报(2019年10月17日)





Produced By CMS 网站群内容管理系统 publishdate:2025-11-25 00:40:12